首页
校园党建
学校介绍
校园动态
师生风采
办学成果
家校共育
招生信息
特色升旗
通材食光
健康知识
通知公告
联系我们
校园风光
校园环境
校园景色
漫画校园
急救科普
青苗守护
更多菜单
通材食光
当前位置: 首页 通材食光
官网首页
学校介绍 校园动态 师生风采 办学成果 家校共育 招生信息 特色升旗 通材食光 健康知识 通知公告 联系我们 校园风光 急救科普 青苗守护
通材“食”光——简阳通材实验学校第1周学生食谱(2025-2026学年度下期)
2026-02-28
阅读数:80
背景音乐

新鲜·美味·营养·健康

第一周营养食谱

2026.3.1--2026.3.8

本周食谱

不负一日三餐,“食”刻相伴

通材美食又与你见面啦

美味可口饭菜,在味蕾中绽放

我们一起来看看本周食谱吧


早餐

本周食谱



本周美食


早餐营养分析


午餐

本周食谱



本周美食


午餐营养分析



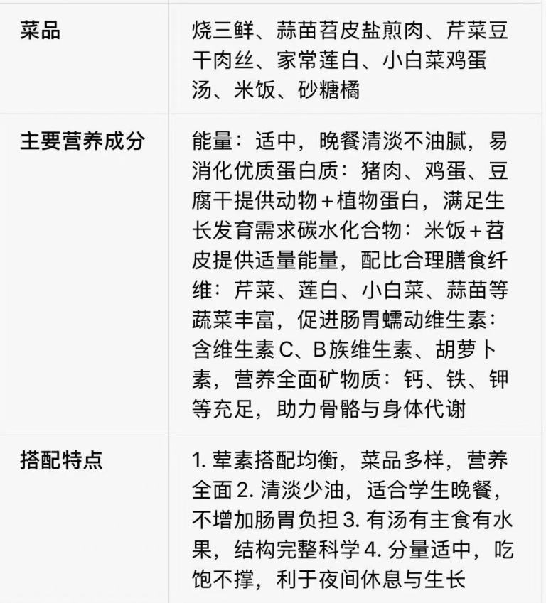
晚餐

本周食谱



本周美食


晚餐营养分析





晚点

本周食谱



— END —



编辑 | 钟怡

初审 | 钟怡

复审 | 刘福兵

终审 | 李军


0
觉得文章不错就点个赞吧! 已赞
返回学校官网
查看详情
精选评论
1-10 of 704 项目
  • 上一页
  • 1
  • 下一页
  • GO
非公开文章
非本校不可阅读
可能是以下问题造成:
① 非公开文章不支持在电脑浏览器打开,在浏览器打开统一显示无权限
② 您非本校,无权查看,请联系学校老师将您添加到学校成员
有疑问请点击联系客服
学校地址:简阳市简城街道牌坊沟5号
学校邮箱:jytcxx@163.com
联系电话:(028)2615-2009
微信公众号
简阳通材
发送
简阳通材 版权所有 蜀ICP备2024074017号-1
广东全通教育科技集团有限公司 提供技术支持
1
点击  ,再点击转发
将文章转发到班级群
师生阅读率